Pages

Sunday, January 29, 2012

Pemodelan Grafis


            Pada kesempatan kali ini, saya akan menjelaskan tentang pemodelan grafis sebagai tugas ke 2 dalam mata kuliah desain pemodelan grafik. Dimana pengertian dari pemodelan adalah suatu proses untuk membentuk benda benda atau objek tertentu , serta dapat dilakukan dan diaplikasikan dalam computer. Oleh karena itu, pemodelan grafis dapat diaplikasikan menjadi seperti berikut :
1.      Pemodelan geometris dalam menciptakan model 2D dan 3D
2.      Texturing / menambahka texture pada objek
3.      Rendering atau memproduksi citra menjadi lebih solid dari model yang kita buat
4.      Animasi, yaitu menetapkan dan menampilkan tingkah laku / behavior  dr objek
Saya akan menjelaskan dari keempat pemodelan grafis tersebut
1.      Pemodelan geometris
Adalah Transformasi dari suatu konsep (atau suatu benda nyata) ke suatu model geometris yang bisa ditampilkan pada suatu computer yang meliputi :
·         Shape/bentuk
·         Posisi
·         Orientasi (cara pandang)
·         Surface Properties / Ciri-ciri Permukaan (warna, tekstur)
·         Volumetric Properties / Ciri-ciri volumetric (ketebalan/pejal, penyebaran cahaya)
·         Lights/cahaya (tingkat terang, jenis warna)
·         Dan lain-lain …
a.      Pemodelan Geometris yang lebih rumit :
-          Jala-Jala segi banyak: suatu koleksi yang besar dari segi bersudut banyak, dihubungkan satu sama lain.
-          Bentuk permukaan bebas: menggunakan fungsi polynomial tingkat rendah.
-          CSG: membangun suatu bentuk dengan menerapkan operasi boolean pada bentuk yang primitif.

2.      Rendering
Rendering merupakan sebuah proses untuk menghasilkan sebuah citra 2D dari data 3D. Prose ini bertujuan untuk untuk memberikan visualisasi pada user mengenai data 3D tersebut melalui monitor atau pencetak yang hanya dapat menampilkan data 2D. dalam rendering, terdapat beberapa metode untuk rendering, diantaranya sebagai berikut :
a.       Wireframe rendering
Wireframe yaitu Objek 3D dideskripsikan sebagai objek tanpa permukaan. Pada wireframe rendering, sebuah objek dibentuk hanya terlihat garis-garis yang menggambarkan sisi-sisi edges dari sebuah objek.
 
b.      Hidden Line Rendering
Metode ini menggunakan fakta bahwa dalam sebuah objek, terdapat permukaan yang tidak terlihat atau permukaan yang tertutup oleh permukaan lainnya. Dengan metode ini, sebuah objek masih direpresentasikan dengan garis-garis yang mewakili sisi dari objek, tapi beberapa garis tidak terlihat karena adanya permukaan yang menghalanginya.
c.       Shaded Rendering
Pada metode ini, komputer diharuskan untuk melakukan berbagai perhitungan baik pencahayaan, karakteristik permukaan, shadow casting, dll. Metode ini menghasilkan citra yang sangat realistik, tetapi kelemahannya adalah lama waktu rendering yang dibutuhkan.

3.      Animasi
Adalah sutu teknik yang banyak sekali dipakai di dalam dunia film dewasa ini, baik sebagai suatu kesatuan yang utuh, bagian dari suatu film, maupun bersatu dengan film live. Dunia film sebetulnya berakar dari fotografi, sedangkan animasi berakar dari dari dunia gambar, yaitu ilustrasi desain grafis (desain komunikasi visual). Melalui sejarahnya masing-masing, baik fotografi maupun ilustrasi mendapat dimensi clan wujud baru di dalam film live clan animasi.
a.      Jenis-jenis Animasi
Animasi yang dulunya mempunyai prinsip yang sederhana, sekarang telah berkembang menjadi beberapa jenis, yaitu: Animasi 2D, Animasi 3D, Animasi tanah Hat (Clay Animation), Animasi Jepang (Anime).
b.      Software Pembuat Animasi
Di pasaran sekarang ini sudah banyak beredar softwarwe pembuat animasi, baik itu 2D atau 3D. Untuk lebih jelasnya perhatikan daftar dibawah ini yang disusun berdasarkan kriterianya.
-          Software Animasi 2 Dimensi:
Macromedia Flash, CoRETAS, Corel R.A.V.E., After Effects, Moho, CreaToon, ToonBoom, Autodesk Animaton (1990-an) dll
-          Software Animasi 3 Dimensi:
Maya, 3D Studio Max, Maxon Cinema 4 D, LightWave, Softlmage, Poser, Motion Builder, Hash Animation Master, Wings 3D, Carrara, Infini-D, Canoma dll
c.       Perkembangan Animasi Di Indonesia
Bagaimana dengan perkembangan Animasi di Indonesia sendiri? Pada tahun 1980-an, ada film animasi produk Indonesia yang jadi serial Televisi yaitu si Huma yang menjadi favorit anak-anak pada masa itu. Tahun 2004, merupakan sejarah bagi per-Animasian Indonesia dengan dibuatnya film cerita panjang animasi 3D pertama oleh Studio KasatMata Jogja bekerja sama dengan Kelompok Visi Anak Bangsa Pimp. Garin Nugroho, membuat film animasi 3D “Homeland” dengan sutradara Gangsar Waskito.


               http://google.com
Dengan beberapa perubahan

Tuesday, January 3, 2012

Tutorial Membuat Robot Kura Kura Mistis Menggunakan Blender 2.49

Before Coloring
 
a.     Bagian Modeling
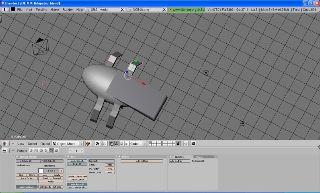
  1. Pertama-tama saat jendela awal tampil maka akan tampak sebuah objek cube,yang mana akan kita buat bentuk memanjang dengan shortcut S+Z,dan S+X

  1. Setelah itu select object lalu tekan TAB untuk menuju ke editmode,lalu pilih edge belakang pada cube tersebut lalu angkat atau naikan edge-nya .

  1. Selanjutnya adalah add objek mesh lalu pilih UVsphere,setelah tampak objeknya size kembali dengan shortcut-shortcut S.bentuk agak pipih untuk membentuk badan dari robot tersebut.

  1. Lalu kembali tambah objek dengan add mesh lalu pilih Cylinder untuk membentuk leher dari robot tersebut.rotate Cylinder tersebut agak miring dengan shortcut R+Z,dan satukan dengan objek cube dan UVSphere yang tadi dibuat.

  1. Selanjutnya adalah pembuatan kaki-kaki pada robot ini,yaitu dengan menambahkan objek mesh yang berupa Plane.lalu tekan tombol TAB untuk edit mode lalu tekan E untuk extrude objek tersebut.pertama extrude sedikit ke atas objeknya lalu size extrudenya agar agak menyempit lalu tarik kembali ke atas untuk membentuk kaki-kaki yang bagus

  1. Lalu langkah selanjutnya putar objek kaki untuk manyatukannya dengan objek badan(UV sphere).

  1. Pada robot ini memiliki empat kaki,untuk membuat sisa kaki yang belum jadi bisa dengan men-duplicate kan kaki yang tadi sudah selesai dibuat dengan shortcut  SHIFT+D,lalu tinggal kita cocokan saja antar sisi kaki-kakinya agar terlihat seimbang dan jangan lupa satukan dengan objek badannya

  1. Langkah selanjutnya adalah membuat buntut dari robot ini dengan menambahkan objek mesh yaitu Circle.lalu tekan TAB untuk edit modenya lalu tekan kembali shortcut E untuk mengextrude objek.tarik keatas sisi-sisi dari circle lalu lakukan size agak mengecil untuk pangkal buntutnya.lalu extrude kembali agak miring ke atas agar buntuk tidak terlalu kaku,dan satukan objek buntut dengan badan robot tersebut.

  1. Lalu selanjutnya adalah membuat duri-duri dibadan robot tersebut dengan menambah objek mesh yaitu Cone atau yang berbentuk kerucut,tempelkan sembarang pada objek badan robot.

  1. Lalu duplicate objek Cone untuk memperbanyak duri dari robot tersebut dengan menekan shortcut SHIFT+D dan letakan sembarang diatas objek badan robot.

  1. Selanjutnya adalah membuat senjata tembakan untuk robot yang mana dengan menggunakan 2 objek Cube yang telah di extrude sedemikian rupa sehingga cocok untuk disatukan di objek kepala robot.

  1. Selanjutnya adalah untuk membentuk selongsong senjata digunakan objek Cylinder yang di size ulang sehingga bentuknya memanjang.lalu extrude sedikit  vertex yang berada diujung cylinder tersebut.

  1. Pada robot ini memiliki dua senjata yang mana senjatanya hanya diduplicate dari yang sudah jadi dengan memilih objek-objejnya dengan tombol SHIFT+klik kiri lalu setelah itu mulai menduplicate dengan shortcut SHIFT+D.

  1. Pada langkah selanjutnya adalah membuat mata dan mulut pada robot dengan menambah dua objek yaitu UVSPHERE untuk mata dan TORUS untuk mulutnya.pertama pipihkan objek UVSPHERE agar mata terlihat agak sipit dan garang lalu rotate miring matanya lalu tempelkan pada objek kepala robot.selanjutnya duplicate mata tersebut dengan SHIFT+D.lalu untuk objek TORUS atau mulut hanya memerlukan size secukupnya lalu tempelkan pada objek kepala robot.

Setelah itu kita lakukan render dengan cara tekan tombol F12 pada keyboard, maka objek akan seperti gambar dibawah ini :

demikian tutorialnya, selamat mencoba ^^ v

Tutorial Membuat Dadu Menggunakan Blender 2.49


Pada kesempatan kali ini, kita akan membuat sebuah dadu sederhana dengan menggunakan tekstur yang terdapat pada blender. Setiap sisi dadu yang kita buat berbeda dengan sisi lainnya, sehingga menimbulkan kesan indah untuk dilihat akan berbedanya dari sisi setiap dadu. Berikut langkah langkahnya :
Sisi yang pertama :
1.      Pertama kita buka terlebih dahulu aplikasi dari blender dengan cara klik start, all programs, blender maka akan muncul layar utama pada blender. Kemudian kita bagi dua bagian layar utama pada blender dengan cara klik kanan lalu pilih split area seperti gambar dibawah ini maka membagi layar menjadi dua bagian yaitu kanan dan kiri. Berikut gambarnya :

2.      Setelah layar menjadi dua bagian, langkah selanjutnya adalah kita harus membuat layar dikanan untuk menjadi image editor untuk gambar yang akan kita sisipkan menjadi sebuah dadu maka caranya adalah klik windows type yang terdapat dipojok kiri dilayar kanan yang terdapat icon menyerupai garis kotak, lalu pilih UV/image editor maka akan seperti gambar dibawah ini :

3.      Setelah itu, kita akan menyisipkan gambarnya, tapi sebelum itu kita tekan tab pada keyboard untuk pindah mode menjadi edit mode. Kita akan menyisipkan di sisi pertama, yaitu dengan menyeleksi tiap ujung sisi dengan cara klik kanan dengan mengklik setiap ujung dari sisi sehingga akan terarsir seperti dibawah ini pada layar kiri. Setelah itu kita akan menyisipkan gambarnya dengan memilih image yang terdapat dilayar kanan dan pilih open dan pilih gambar yang kita inginkan, berikut gambar seperti dibawah ini :

4.      Setelah itu, kita akan menyeleksi gambar yang dilayar kanan menjadi sisi dari dadu yang telah kita ubah menjadi edit mode. Langkah pertama adalah tekan tombol u pada keyboard lalu pilih menu unwarp, berikut seperti gambar dibawah ini :


5.      Setelah dilakukan unwarp maka pada gambar dilayar kanan akan terseleksi, dan kita bisa mengubah ukurannya sesuai keinginan kita dengan menekan tombol s lalu diikuti dengan x y z dimana s adalah mengubah ukuran atau scale dengan mengacu pada sumbu x y z sesuai keinginan kita. Kemudian jika kita telah menentukan ukuran yang pas maka selanjutnya kita akan membuat tekstur sehingga gambar yang telah diseleksi dilayar kanan menjadi sisi dadu tersebut dengan cara klik icon yang menyerupai dadu atau draw type lalu pilih textured maka secara otomatis gambar tersebut telah menjadi sisi dari dadu tersebut. Berikut gambar pada sisi yang pertama : 

Sisi yang kedua                
1.      Untuk membuat seperti sisi yang kedua langkah langkahnya sama dengan membuat pada sisi yang pertama, kita harus membuat layar dikanan untuk menjadi image editor untuk gambar yang akan kita sisipkan menjadi sebuah dadu maka caranya adalah klik windows type yang terdapat dipojok kiri dilayar kanan yang terdapat icon menyerupai garis kotak, lalu pilih UV/image editor, kita tekan tab pada keyboard untuk pindah mode menjadi edit mode. Kita akan menyisipkan di sisi pertama, yaitu dengan menyeleksi tiap ujung sisi dengan cara klik kanan dengan mengklik setiap ujung dari sisi sehingga akan terarsir, kita akan menyisipkan gambarnya dengan memilih image yang terdapat dilayar kanan dan pilih open dan pilih gambar yang kita inginkan, lalu kita akan menyeleksi gambar yang dilayar kanan menjadi sisi dari dadu yang telah kita ubah menjadi edit mode. Langkah pertama adalah tekan tombol u pada keyboard lalu pilih menu unwarp, Kemudian jika kita telah menentukan ukuran yang pas maka selanjutnya kita akan membuat tekstur sehingga gambar yang telah diseleksi dilayar kanan menjadi sisi dadu tersebut dengan cara klik icon yang menyerupai dadu atau draw type lalu pilih textured maka secara otomatis gambar tersebut telah menjadi sisi dari dadu tersebut. Berikut gambar pada sisi yang kedua :


            Lalu, untuk membuat sisi yang ketiga sampai sisi yang keenam langkahnya sama dengan membuat pada sisi yang pertama dan sisi yang kedua, maka berikut gambar pada masing masing sisi yang telah kita buat :
Sisi yang ketiga :


Sisi yang keempat :

Sisi yang kelima (atas)

Sisi yang keenam :



Setelah itu kita lakukan rendering, dengan menekan tombol F12 pada keyboard dan dadu kita telah selesai dibuat. Selamat mencoba.. ^^ v
*gambar untuk sisi dari dadu, diunduh dari google.com